記事

クラスAAアンプ 1

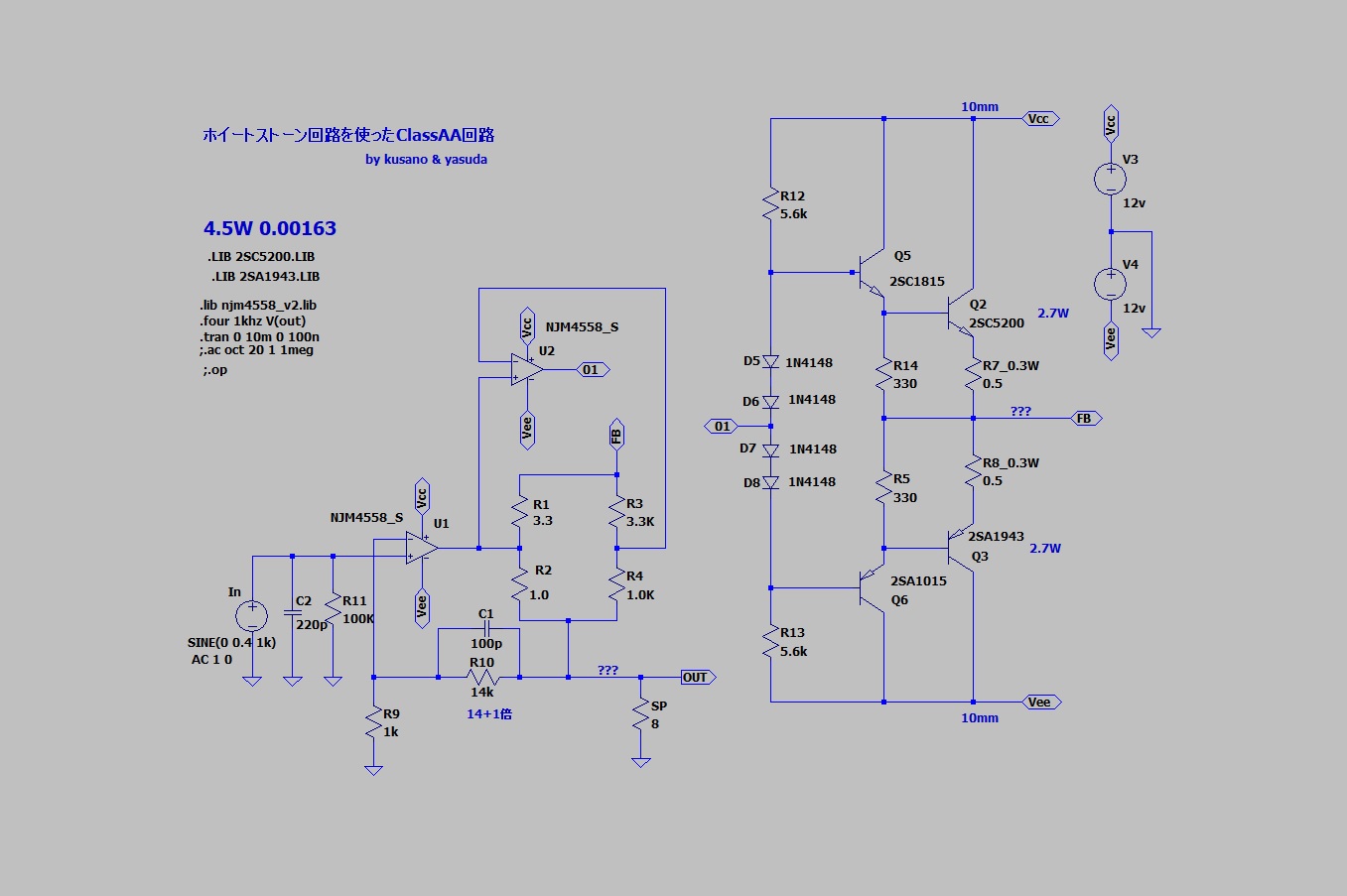
突然ですが、ClassAAアンプを作ってみました。簡単にひずみ率が小さくなります。原音に忠実な増幅回路になるのですが、この音を良いと思う人と、好みじゃないと思う人が一定数います。僕もあまり好きじゃなかったです。一応、周波数特性と高調波グラフを載せておきます。

20230915-04.jpg

20230915-04_02.jpg

20230915-04_03.jpg

この記事へのコメント

コメントはまだありません。

コメントを送る

必須
必須  
※ メールアドレスは公開されません
任意
必須
Loading...  画像の文字を入力してください