記事

PPアンプの作成 その24

もう一度、やり直し(笑

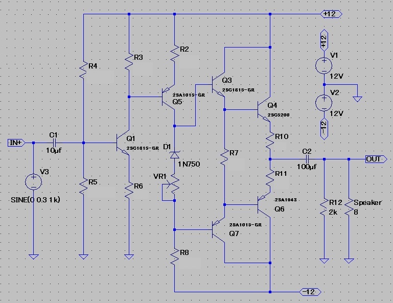
シミュレータの結果を意識しながら、部品値決定をすすめましたが、準備したシミュレータの部品データの誤差が酷くて、先に進めないので、次の回路でシミュレータは最後の調整に使い、手計算で完了へ導こうと思います(笑

note.jpg

Comment on this article

コメントはまだありません。

Send comments

必須
必須  
※ メールアドレスは公開されません
任意
必須
Loading...  Please enter the letters of the image
 2026/1 
Sun Mon Tue Wed Thu Fri Sat
    123
45678910
11121314151617
18192021222324
25262728293031

ブログ投稿者一覧

年別アーカイブ一覧